Frequenzanzeige 0 - 999999 Hz
Einleitung
Im Rahmen des Projekts "RC-Oszillator" wollte ich noch eine Frequenzanzeige mit einbauen,
die die aktuelle Frequenz des Oszillators anzeigt. Ziel war, dass sie leicht verständlich
und ebenso leicht nachzubauen sein sollte. Ich begab mich also im Internet auf die Suche
nach einer Frequenzanzeige. Zwar fand ich auch einige, diese basierten jedoch zum
überwiegend größten Teil auf PIC bzw. Mikro-Controllern, was das Ziel des einfachen
Nachbaus jedoch ad absurdum führte. Nicht jeder ist in der Lage, einen µC oder ein PIC zu
programmieren, auch wenn es zuhauf Bauanleitungen hierfür im Internet gibt.
Der nächste Versuch war, ein Projekt von Elektor nachzubauen, das aber auch nicht zu
realisieren war wie die PIC oder µC-Schaltungen. Hier hätte das Schaltungsprinzip zwar
funktioniert, der Versuch, die ICs der Zeitbasis, die für eine Zähler- und Anzeigeschaltung
unumgänglich sind, 100% über den Spezifikationen zu betreiben, führte aber nicht zum Ziel.
Wenn die obere Frequenz mit 2.2MHz angegeben ist, dass IC aber mit 4,1MHz betrieben werden
soll, kann es zwar funktionieren, tut es aber im Normalfall nicht.
Schließlich habe ich selbst eine gebaut, die zwar nicht so elegant klein ist, wie ich es
ursprünglich vorhatte und auch relativ viel Strom braucht, sie hat aber den unbestreitbaren
Vorteil, dass sie funktioniert und leicht nachzubauen ist. Außerdem kann sie ohne Probleme
mit einer zusätzlichen Stelle für Bereich oberhalb von 1MHz ausgestattet werden.
Die Bauteile sind im Fachhandel, also beim Elektronik-Laden um die Ecke zu erhalten. Die
Sieben-Segment-Anzeigen müssen eine gemeinsame Kathode haben, hier kann also jede beliebige
Anzeige eingesetzt werden. Die, die ich eingesetzt habe, waren ein Zugeständnis an den
vorhandenen Platz.
In der Zwischenzeit existiert eine siebenstellige Anzeige, die bis zu einer Frequenz von
ca. 4MHz funktioniert. Hier ist die Grenze des Timings der Monoflop auf dem Decoder erreicht.
Außerdem wird die Anzeige dann relativ ungenau.
Schaltungsbeschreibung
Zeitbasis
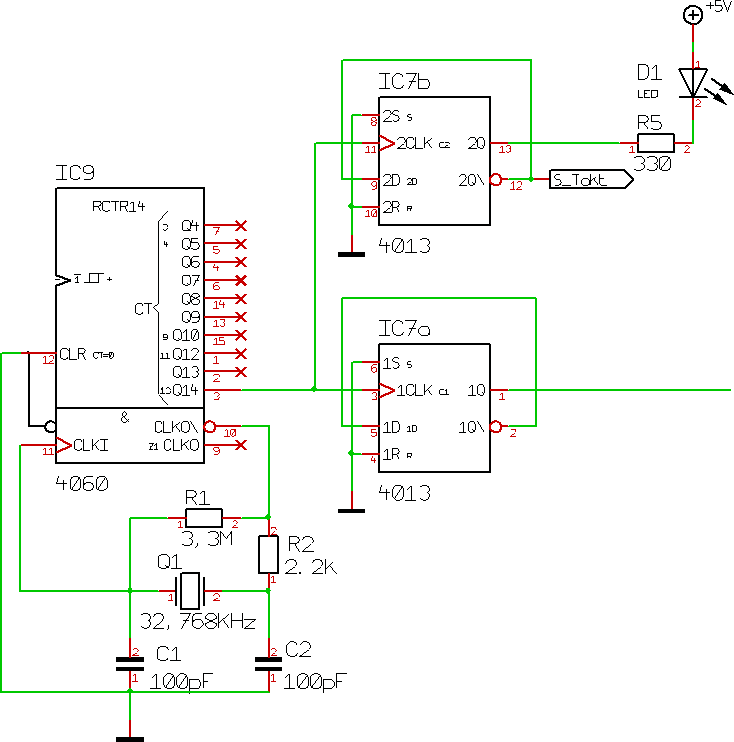
Die Zeitbasis zur Erzeugung des Messintervalls wird durch IC 9, 4060, und IC7a, 4013,
gebildet. IC9, 4060, ist ein 14-stufiger Oszillator/Zähler, bei dem die Ausgänge beginnend
mit der vierten Teilerstufe bis zur 14. Teiler, Q4 - Q14, herausgeführt werden, wobei die
11. Teilerstufe, Q11, übersprungen wird. Das Uhrenquarz Q1 (nicht zu verwechseln mit einem
Ausgang Q1) mit einer Resonanzfrequenz von 32768Hz bildet den präzisen Takt. An Ausgang
Q14 steht nun eine Takt von 2Hz zu Verfügung, der mit IC7a, 4013, ein Dual-D-FlipFlop,
auf 1Hz heruntergeteilt wird. IC7b, der zweite Teil des FlipFlop, wird zur Anzeige des
Messzyklus sowohl auf der Zähler-Platine als auch zur Anzeige auf der Anzeige-Platine
verwendet, indem der Dezimalpunkt der niederwertigsten Stelle blinkt.
 |
| Zeitbasis - ein Klick ein Klick auf das Bild vergrößert die Grafik |
Torzeitsteuerung und Zählerreset
Das Dual-Monoflop IC8, 4528, dient sowohl zur Steuerung der Torzeit als auch dazu, das
Zählergebnis der Dezimalzähler in das interne Latch der Anzeigetreiber 4511 zu übertragen.
Der Sekundentakt des nicht-invertierenden Ausgangs von IC7a triggert das Monoflop IC8a mit
seiner abfallenden Flanke. Da die Latch der Anzeigetreiber 4511mit einem Flankenwechsel
von High nach Low gesteuert wird, wird mit der fallenden Flanke des Mono-Impulses von IC8a,
Ausgang Pin 7, der invertierende Ausgang, der aktuelle Zählerstand des Zählers in die
Anzeigetreiber übernommen und sofort ausgegeben. Da die Low-Zeit kurz ist, wird das Latch
sofort wieder gesperrt und es findet bis zum erneuten Latch-Impuls keine weitere Anzeige
des Zählerstandes statt. Der Zählerstand wird bis zum nächsten Impuls permanent angezeigt
und erst beim nächsten Low-Impuls des Monoflops aktualisiert.
Mit dem fallenden Flanke von Ausgang Pin 6, der nicht-inventierende Ausgang, wird das
zweite Monoflop getaktet. Der High-Impuls von IC8b am nicht-invertierenden Ausgang Pin10
setzt alle Zähler auf "0" zurück. Da das zweite Monoflop IC8b erst mit der fallenden
Flanke des ersten Monoflops IC8a getriggert wird, findet der Reset des Zäher zeitlich
nach der Übernahme des Zählerstandes in das Latch der Anzeigetreiber 4511 statt.
 |
| Torzeitsteuerung - ein Klick auf das Bild vergrößert die Grafik |
Der Zähler
Der eigentliche Zähler besteht aus sechs Dezimalzählern 74LS90, IC1 bis IC6 sowie
einem Gatter von IC10, des sechsfach Schmitt-Trigger-Inverters 74LS14, IC10a.
Über IC10a werden die zu zählenden Impulse auf den Eingang "Input A", IC1 Pin1 des
Zählers 74LS90 gegeben. Ausgang Q0, Pin12, ist mit Eingang B, Pin 1, verbunden, so dass
ein kompletter dezimaler Zähler entsteht. Intern wird das IC bei erreichen des Zählerstandes
"10 dez" auf "0" zurückgesetzt, sodass keine Rücksetzbedingung erzeugt werden muss. Der
höchstwertige Ausgang Q3, Pin 11, wird mit Input A des folgenden ICs, IC2, verbunden.
Da alle folgenden Zähler auf diese Weise miteinander gekoppelt sind, entsteht ein dekadischer
Zähler mit sechs Stellen.
Die Reset-Eingänge "R01, Pin 2" und "R02, Pin 3" sind mit Ausgang "2Q, Pin 10" von IC8b
verbunden. Sobald der High-Impuls von IC8b an den Reset-Eingängen ansteht, werden alle
Zähler auf "0" zurückgesetzt.
Die TTL-ICs 74LS90 haben die seltsame Eigenart, am Eingang A, Pin 14, eine Spannung
anliegen zu haben. Diese Spannung zieht das zu zählende Signal auf einen Gleichspannungspegel
von ca. 2V. Dies ist lästig und ich habe bisher nicht herausbekommen, warum das so ist.
Auf jeden Fall verhindert diese Gleichspannung, dass das anstehende Signal nicht korrekt
detektiert werden kann. Aus diesem Grund ist ein Schmitt-Trigger-Inverter davor geschaltet.
Dieser zieht mit seinem Low-Signal den Eingang des nachfolgenden Zähler-ICs ebenfalls auf
Low, weist aber seinerseits am Eingang keinen Gleichspannungspegel auf. Auf diese Weise
kann das Eingangssignal korrekt ausgewertet und gezählt werden. Alle anderen Eingänge von
IC10, IC10b bis IC10f müssen auf "0" gelegt werden, damit sie keine störenden Einflüsse
z.B. durch unerwünschte Schwingneigung auf den Rest der Schaltung ausüben.
 |
| Zähler - ein Klick auf das Bild vergrößert die Grafik |
Verbindung zur Anzeige
Die Ausgänge der Dezimalzähler führen auf den Flachbandverbinder K3, von wo aus sie mit
einem 40-poligen Flachbandkabel auf die Anzeigeplatine weiter geführt werden. Über da
Flachbandkabel führen auch die Signale zur Anzeige des Sekundentaktes und zur Freigabe
der Latch "LE-4111" sowie die Spannungsversorgung der Anzeigeplatine.
|
Stecker auf der Zählerplatine - Stecker auf der Anzeige
ein Klick ein Klick auf das Bild vergrößert die Grafik |
Die Anzeige
Über den Flachband-Verbinder K2 werden die Signale der Zählerplatine auf die Anzeigeplatine
geführt. Je nach Wertigkeit der Zähler führen die Signale auf die Siebensegment-Dekoder
4511, von wo aus sie über sieben 330O-Widerstände zu den Anzeigen geführt werden.
Der IC 4511 ist ein BCD zu 7-Segment-Latch/Dekoder und Anzeigetreiber, der neben den vier
Hex-Eingängen A -D auch noch einen Latch-Eingang aufweist, mit dem der interne Latch-Speicher
gesperrt oder freigegeben werden kann. Steht an Pin5, Latch Enable, eine "0" an, werden
die logischen Zustände, also die Zählerwerte direkt an die Decoder-Ausgänge a - g
durchgereicht und direkt angezeigt. Sobald Pin5 auf "1" liegt, ist das Latch gesperrt und
der aktuelle Zählerstand, der im Moment des Flankenwechsels an den Eingängen angestanden
ist, wird zwischengespeichert und angezeigt.
Die Pins "LT" und "BI" sind permanent auf +5V gelegt. "BI" steht für blanking input. Sobald
"BI" auf "0" gelegt wird, werden alle Dekoderausgänge auf "0" gelegt und die Anzeige ist
dunkel.
"LT" steht für lamp test. Sobald "LT" auf "0" gelegt wird, werden alle Segmente angesteuert.
Alle Segmente der Anzeige leuchten. Werden sowohl "BI" und "LT" auf "0" gelegt, hat "BI"
gegenüber "LT" Priorität und alle Segmente sind aus.
Da die LED-Anzeigen nicht gemultiplext werden, müssen alle Segmente aller Anzeige über je
einen Vorwiderstand von 330O angesteuert werden. Mit dem Widerstand der Torzeitanzeige auf
dem Dezimalpunkt von Segment D1 sind also 43 Widerstände auf der Platine, die daher relativ
groß wird.
Werden die Segmente gemultiplext, können die Widerstände wegfallen, die Gesamtstromaufnahme
wird dann geringer. Der Multiplextakt kann von IC9, 4060, abgeleitet werden. Allerdings
wird dann noch ein Datenselektor oder BCD-Dezimaldekoder .z.B. 74LS42 benötigt, der die
Kathode der Anzeige periodisch auf "0" herunter zieht und die Anzeige freischaltet.
|
| Anzeige - ein Klick auf das Bild vergrößert die Grafik
|
Spannungsversorgung, Stromaufnahme, max. Frequenz
Die gesamte Frequenzanzeige wird mit einer Spannung von +5V betrieben.
Alle ICs sowie die Spannungsanschlüsse der beiden Flachbandverbinder sind mit
22nF-Kondensatoren zur Auskopplung von Störungen versehen. Die gesamte Schaltung hat eine
Stromaufnahme von ca. 400mA und erreicht eine maximale Zählfrequenz von ca. 4Mhz, wobei
nur die Stellen von 1Hz bis 999999Hz angezeigt werden. Bei der maximal angezeigten Frequenz
weicht die Anzeige gegenüber einem Frequenzzähler um ca. 15 Hz ab. Die Genauigkeit ist
somit größer als die der Frequenzzähler der Vielfach-Multimeter, die im Fachhandel zu erhalten
sind.
Downloads
Schaltbild der Anzeige - PDF-Download (ca. 86kB)
Bestückungsplan der Anzeige, Bestückungsseite - PDF-Download (ca. 62kB)
Bestückungsplan der Anzeige, Lötseite - PDF-Download (ca. 60kB)
Layout der Anzeige, Lötsseite - PDF-Download (ca. 41kB)
Layout der Anzeige, Bestückungsseite - PDF-Download (ca. 41kB)
Stückliste der Anzeige - PDF-Download (ca. 29kB)
Schaltbild des Zählers - PDF-Download (ca. 115kB)
Bestückungsplan der Zählers, Bestückungsseite - PDF-Download (ca. 47kB)
Layout des Zählers, Bestückungsseite - PDF-Download (ca. 25kB)
Layout des Zählers, Lötsseite - PDF-Download (ca. 27kB)
Stückliste des Zählers - PDF-Download (ca. 27kB)
Download des Schaltbilder als ZIP-File (ca. 197kB)
Download der Layouts als ZIP-File (ca. 284kB)
Download der TARGET-Files als ZIP-Download (ca. 105kB)