Wie es NICHT funktioniert...
Als ich die Frequenzanzeige entwickelte, die zugegebenermaßen ein IC-Grab darstellt, benötigte ich schon recht bald eine hinreichend
genaue 1Hz-Zeitbasis. Bei der Recherche im Internet fand ich auch ziemlich schnell eine Schaltung, die mir geeignet schien. Sie besteht
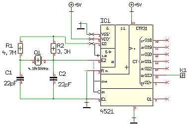
aus einem CMOS-IC 4521, eine 24-stufigen Frequenzteiler und Oszillator mit angeschaltetem 4,194MHz-Quarz. Ich zog mir also das Schaltbild
herunter, griff in die Bauteilkiste, in der sich ein 4521 befand und baute die Schaltung auf.

Durch Anklicken des Bildes öffnet das Schaltbild als PDF-Datei.
Die Schaltung hatte aber ein Problem: Sie funktionierte nicht. Der Oszillator weigerte sich permanent, auch nur ein müdes Rechteck zu
produzieren. Da ich zuerst einen Verdrahtungsfehler vermutete, überprüfte ich die Platine.
Es war kein Fehler zu finden. Ich nahm also an, dass das IC vielleicht kaputt sei und setze ein neues IC ein. Anzumerken ist, dass es ein
IC neueren Datums war. Die Schaltung funktionierte immer noch nicht. Also nahm ich ein drittes IC, es hätte ja sein können, dass ich zwei
kaputte ICs hintereinander eingebaut hatte; es war ja alles schon einmal da…
Die Schaltung funktionierte immer noch nicht.
Nach einiger Zeit begann ich das Konzept zu bezweifeln, setzte mich wieder an den Rechner und besuchte im Internet in ein paar Foren, in
denen ich eben das Problem beschrieben fand. Abgesehen davon, dass auf die Frage, warum die Schaltung nicht funktioniere, zum größten
Teil nur blöde und beleidigende Antworten zu lesen waren, stellte ich fest, dass ich offenbar nicht der Einzige war, der genau auf dieses
Problem gestoßen war. Demnach konnte das Problem nicht an mir liegen sondern an besagtem IC. Ich steckte das IC also auf ein Steckbrett,
verband den Eingang Pin6 mit dem TTL-Ausgang eines Funktionsgenerators und den Ausgang Q18 als niederwertigsten Ausgang mit einem Oszilloskop.
Als alles angeschlossen war, schaltete ich alles ein, stellte den Funktionsgenerator auf eine Startfrequenz von 100kHz und erhöhte sie so
lange, bis das Signal auf dem Oszilloskop zusammenbrach. Und siehe da, bei einer Frequenz von ca. 2,1 MHz war das Signal an Ausgang
Q18 verschwunden. Ich wiederholte den Versuch mehrfach an den verschiedenen Ausgängen und mit verschiedenen ICs und bekam jedes Mal dasselbe
Ergebnis.
Ein Blick in das Datenblatt des CD4521b bestätigte das Messergebnis. Das Datenblatt von Texas Instruments gibt folgende Frequenzbereiche an:
| Spannung | Min | Typ | Max |
| 5V | 0,5 MHz | 0,7 MHz | 0,9 MHz |
| 10V | 1,2 MHz | 1,5 MHz | 1,8 MHz |
| 15V | 1,7MHz | 2,1 MHz | 2,5 MHz |
Meine ICs waren ICs von Motorola. Die Angaben im Datenblatt lassen sich offenbar auf das IC von Motorola übertragen. Beim Blick in das
Datenblatt des HEF4521B von Philips erhielt ich jedoch andere Angaben:
| Spannung | Min | Typ |
| 5V | 6 MHz | 12 MHz |
| 10V | 12 MHz | 25 MHz |
| 15V | 17 MHz | 35 MHz |
So richtig überrascht hat mich die Angabe jedoch nicht. Ich hatte schon des Öfteren das Problem, dass wenn ich gezwungen war, ein vom
Hersteller abgekündigtes IC durch ein funktionsgleiches IC eines anderen Herstellers zu ersetzen. Die reine Funktion war dann zwar gleich,
das Verhalten des ICs in der Schaltung wich aber im Detail von dem des zuvor eingesetzten ICs ab, was zur Folge hatte und hat, das die
Beschaltung des ICs angepasst werden muss.
Ich benötigte aber eine Schaltung, die immer und mit jedem IC funktioniert. Die Applikation des Quarzoszillators des 4060 erschien mir
vielversprechend. Da ich den 4060 und das TTL-Äquivalent 744060 schon des Öfteren eingesetzt hatte, steckte ich die Applikation, mit ein
paar minimalen Abwandlungen, auf ein Steckbrett auf, und siehe da, ich bekam ein astreines 2Hz-Rechteck an Ausgang Q14.
Wer also eine hinreichend genaue Zeitbasis benötigt, ist mit der Schaltung 1-Hz-Zeitbasis gut bedient.